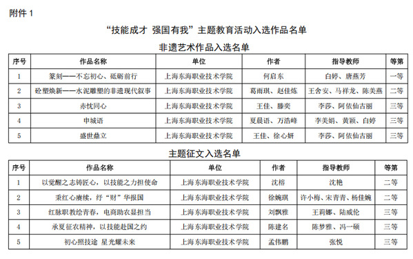
近日,由中共上海市教育卫生工作委员会、上海市教育委员会主办的2025年职业学校“技能成才 强国有我”系列育人活动评选结果揭晓。我校斩获12项荣誉奖项,包括1项一等奖、3项二等奖、6项三等奖,2名教师获优秀指导教师奖,连续第四次获市级“优秀组织奖”。
本次市级系列育人活动紧密围绕职业教育育人核心,以爱国主义教育、弘扬劳模精神、劳动精神、工匠精神以及传承中华优秀传统文化等重点主题。我校高度重视此次活动,将其视为落实立德树人根本任务、推进“大思政”格局建设的重要契机。分管校领导牵头组织召开协调会议,明确目标任务,细化工作要求,统筹做好筹备与参赛各项工作。活动期间,共开展100余场活动,参与学生超过7500人次,成为本校深化职业教育思政教育与实践育人的重要载体。
为保障活动的高质量推进,学校构建了育人工作矩阵,由党委学生工作部牵头,联合多个部门,形成了育人矩阵,实现全员、全过程、全方位的育人生态。在活动开展过程中,学校注重将主题活动与专业特色、日常育人工作有机融合,精心打造校园文化品牌活动,积极鼓励学生进行多样化展示。
此次获奖,是学校长期以来将“三全育人”理念深度融入学生管理、成长及实践育人工作所取得的显著成效,是学工团队深耕思政教育阵地、打造育人品牌的有力实践印证,充分彰显了我校的综合实力。展望未来,学校将以此次获奖为新的起点,进一步深化校园文化建设与学生成长发展的融合,引导学生涵养工匠精神,锤炼专业技能,积极融入国家发展大局。同时,学校将持续深耕思政教育与实践育人的融合路径,创新工作载体,优化工作模式,着力培育新时代能工巧匠,推动德育与思政工作取得更大成效,为人才培养提供有力支持。
(通讯员:王莉娜)


